作为 “黑老大”的堂弟刘汉伏法后,刘沧龙曾“失联”近两年,资产数百亿的“宏达系”也开始走下坡路,并最终栽在了四川信托上。
本文由无冕财经(wumiancaijing)原创首发
作者:黄琪鑫
编辑:陈涧
设计:岚昇
编辑助理:朱智琪
6月7日,宏达股份(600331.SZ)公告称,公司收到控股股东四川宏达实业有限公司函告,近日公司实控人刘沧龙因涉嫌背信运用受托财产罪被成都市公安局采取刑事拘留措施。
所谓背信运用受托财产罪,是指银行或者其他金融机构违背受托义务,擅自运用客户资金或者其他委托、信托的财产,情节严重的行为。
“宏达系”富豪刘沧龙被抓,与一年前四川信托的250亿爆雷事件有关。
2020年5月29日,四川信托兑付危机爆发,涉及规模约250亿元,自然人8000余名。刘沧龙是四川信托的实际控制人,发布公告的宏达股份现为四川信托第三大股东,此外,四川信托的第一大股东为宏达集团。刘沧龙通过上述两家公司,实际持有四川信托54.2%的股权。
起初四川信托尝试过自救,但自救未果,后四川银保监局联合地方政府派出工作组入驻,并限制了宏达系在四川信托的股东权利。
商人刘沧龙发迹史
现年66岁的刘沧龙是闻名四川的富豪之一,也是四川“黑老大”刘汉的堂兄。刘沧龙掌舵的“宏达系”拥有宏达实业、宏达集团、四川信托、以及宏信证券等多家公司。
上世纪70、80年代,在改革开放的浪潮下,刘沧龙依靠磷肥厂起家。完成了原始资本积累后,于1996年左右,刘沧龙接连并购其他化肥厂,并且开始涉足矿山、房地产等行业。
这一时期,“宏达系”最重要的资产——宏达集团成立。1998年,以四川宏达化工股份有限公司为母公司,四川广汉平原实业总公司、四川省蜀星企业发展有限责任公司、四川省石棉选矿厂三单位为控股公司,联合组成了四川宏达集团。其中,四川广汉平原实业总公司法人为刘汉。
▲刘沧龙一手创建起宏达系,图片来自四川宏达集团官网。
此后,宏达集团就在并购公司的战场上无往而不利。
2003年,刘沧龙盯上了一个“香饽饽”,那就是云南金鼎锌业。该公司背后是亚洲最大的铅锌矿——兰坪铅锌矿,被认为价值高达数千亿元。蹊跷的是,刘沧龙只用了10亿元,就拿下了其60%的股份。
此后,金鼎锌业贡献了宏达集团近90%的利润,也成为刘沧龙崛起路上的关键一步。
涉及诸多实业后,刘沧龙将目光转向金融。
2001年,刘沧龙首次涉足金融产业,宏达集团成功入股德阳银行。2005年,“宏达系”开始着手重组停业多年的四川信托。在“宏达系”和中海信托分别出资7亿元和3.9亿元将四川信托增资到13亿元后,四川信托于2010年成立,宏达集团是大股东,上市公司宏达股份也占了不少股份。
值得注意的是,2001年宏达股份上市时,刘汉作为股东也参与其中。而刘沧龙的另一家上市公司也是从刘汉手中接手而来。
2009年11月,金路集团公告称,第一大股东汉龙实业因经营流动资金需要而减持股份,截至11月24日持股5%,持股比例低于宏达集团的股份比例5.144%,致使宏达集团成为本公司第一大股东。
而汉龙实业的老板,正是刘汉。
从堂弟手上接过金路集团后,刘沧龙坐拥两家上市公司,一时风头无两。
不过至少从目前看来,刘沧龙和刘汉堂兄弟两人,虽然在生意上多有交集,但人生道路却是各自殊途。当年刘汉东窗事发,刘沧龙有一段时间也接受过详尽的调查,后来还是全身而退。
在宏达集团的巅峰时期,资产涵盖工业、矿业、金融、地产、贸易和投资六大板块。据其官网介绍,总资产300亿元,管理资产达5000亿元,刘沧龙也成为四川大名鼎鼎的富豪,2013年还当上了全国政协委员。
▲宏达集团官网描述的产业布局。
在宏达集团接连做大的同时,刘沧龙开始做慈善。1999年,他出资在农村修建中小学校舍,资助贫困学生,修建农村村道。此后,无论是发洪水还是地震,都少不了刘沧龙捐款捐物做慈善的身影。
然而好景不长,2014年,刘汉因涉黑被判处死刑,并且于2015年2月9日执行。据悉刘沧龙也受到波及,据腾讯财经《棱镜》报道,刘沧龙于2014年曾 “失联”长达20个月。
2016年9月,刘沧龙终于重新现身公众面前。不过自此以后,刘沧龙的生意不再像往常一样顺风顺水,“宏达系”开始走下坡路,刘沧龙也逐渐淡出公众视线。
2020年5月,四川信托爆雷,再一次将刘沧龙及其“宏达系”卷入风口浪尖。
自救失败,政府工作组入驻
四川信托的危机是被TOT项目停发引爆的,涉及资金约为250亿元,据监管部门透露,四川信托存在大股东挪用项目资金的违规行为。
四川信托是在原四川省信托投资公司、四川建设信托投资公司基础上重组设立的。截至2019年末,四川信托管理信托资产规模为2334.76亿元,TOT项目占比为10.82%。
▲四川信托业绩情况。
一位信托业人士告诉无冕财经研究员,发行TOT产品在业内是常见的,主要是为了满足客户流动性要求、进行期限套利,以及更重要的利用资金池隐藏不良资产等问题。如果停止发行,导致资金池信托没有更多新钱进来,也就无法兑付新到期项目,这也就是四川信托爆雷的关键。
危机爆发后,公司时任总裁于2020年6月表示公司经营层、管理层和股东争取在一年内解决相关问题。
随后,四川信托开展了一系列的自救计划。包括变卖自有资产、转让子公司股权、增资扩股或引进战略投资者等方式筹措资金等。
然而在接下来半年多时间里,四川信托的自救并不顺利。
四川信托背后的“宏达系”股东表示并无意向增资扩股;而其旗下最值钱的两块资产川信大厦以及宏信证券,前者已经被质押,后者的股权被冻结,想要筹措资金十分困难。
于是2020年12月22日,监管部门和地方政府派出的工作组入驻四川信托,对四家股东——宏达集团、宏达股份、濠吉食品、汇源集团采取监管强制措施。虽然持股比例没有变化,但“宏达系”已被限制股东权利。
对于工作组入驻,四川银保监局称,近年来,四川信托治理失效,内控机制形同虚设,管理层漠视监管法规,以隐蔽方式大量开展违规业务。目前公司已不能正常开展经营管理活动,对金融秩序和社会稳定带来较大不利影响。
工作组接管后,一方面,四川信托由建信信托管理日常经营,托管为期一年,另一方面,对四川信托董事会进行改组,时任中海信托董事长黄晓峰担任四川信托新任董事长,而原成都铁路局财务处的吴滴浪、来自四川能投发展公司的李彧将出任四川信托董事,另外还有来自成都当地高校老师担任董事。
2021年1月4日,四川信托开展信托产品份额登记,信托产品投资者需对认购的信托产品份额进行登记,登记时间为3个月。
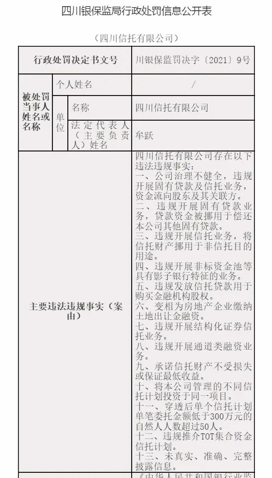
一个月后,四川信托收到了银保监局对其开出的3490万元的巨额罚单,公告显示,四川信托的违规事项多达13条。这是近年来信托公司收到的最大罚单。不仅如此,据《财经》报道,成都经侦部门已经对四川信托立案调查。
▲四川银保监局对四川信托的行政处罚。
2021年5月14日,四川信托的四大股东宏达集团、宏达股份、濠吉集团、汇源集团位列被银保监会公开第三批重大违法违规股东之中。
而在4月22日,四川信托的第三大股东宏达股份突发2020年度业绩预告更正公告,大幅向下修正亏损预期,表明预计2020年将亏损21亿元至23亿元,此前披露的亏损额为10.6亿元至15亿元。主要原因是宏达股份将持有的四川信托股权账面价值减计为0元。
四川信托250亿窟窿要如何填补,以及工作组进驻后下一步如何化解风险,将会引进哪些战略投资者等问题尚未明晰。
但可以肯定的是,刘沧龙以及“宏达系”昔日辉煌难以为继。

https://mp.weixin.qq.com/s/PuEjS0XZCnM0OJSdkc9R9w
免责声明:本文来自无冕财经 wumiancaijing客户端,不代表超天才网的观点和立场。文章及图片来源网络,版权归作者所有,如有投诉请联系删除。
超天才网©2013-2014 All Rights Reserved 京ICP备09005826号-2 京ICP证130304号